现在是:2025
网站首页
·
加入收藏
·
设为首页
·
繁體中文
网站首页
校务公开
网上办事
党风校务
德育之窗
安全工作
教学教研
学生社团
师生成果
学校工作
后勤管理
通知公告:
迎着新世纪的曙光,沐浴着课程改革的春风,仙桃市彭场镇第二小学如同一颗散发着诱人芬芳的蓓蕾,在湖北省省直辖县级行政单位仙桃市彭场镇友谊路徐徐绽放。本校师资队伍强大,学课建设合理,学校文化浓厚, 学校坚持用科学发展观指导办学实践,打造人民满意的优质教育的理念.热忱欢迎社会各界光临指导,同仙桃市彭场镇第二小学一起为培养社会主义新人才而努力。
校长寄语
|
学校简介
|
机构设置
|
公示公告
|
发展计划
|
动态新闻
|
学校领导
|
政策法规
|
校园掠影
|
特色活动
|
招生
|
学校讲坛
|
功课表
|
学籍管理
|
课业减负管理
|
小升初管理
|
教师管理
|
综合素质
|
教师研修管理
|
学校活动
|
规章制度
|
校务公开
|
党建动态
|
学校工会
|
校长在线
|
校史专栏
|
履职尽责
|
德育动态
|
国旗下讲话
|
少先队
|
班主任
|
图片新闻
|
综治维稳
|
计划总结
|
上级来文
|
通知公告
|
校本培训
|
教学动态
|
名师工作室
|
活动集锦
|
教学常规
|
活动方案
|
计划总结
|
教学比武
|
活动图片
|
社团推介
|
活动方案
|
学生作品
|
活动小结
|
教师文集
|
教师荣誉
|
名师档案
|
师生风采
|
工会工作
|
学校督导
|
工作简报
|
工作计划
|
办事指南
|
政策法规
|
人事管理
|
财务管理
|
后勤管理
|
后勤管理
|
制度建设
|
公示公开
|
食堂管理
|
住宿生管理
|
家校交流
校务公开
校长寄语
学校简介
机构设置
公示公告
发展计划
动态新闻
学校领导
政策法规
校园掠影
特色活动
通知公告
更多>>
“唱响童年 展现…
彭场二小期2015秋…
仙桃小学与彭场二…
彭场二小召开家长…
彭场二小开展食堂…
彭场二小规范办学…
彭场二小举行六年…
彭场二小举行201…
彭场二小召开本学…
·您当前的位置是:
首页
→
校务公开
→
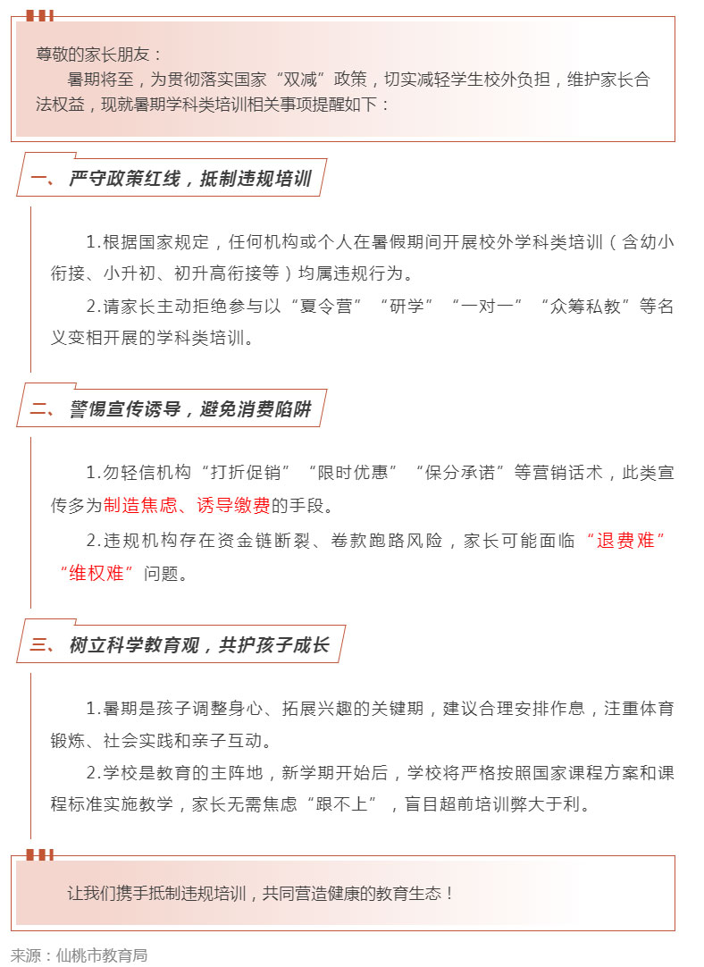
彭场二小关于抵制暑期违规学科类培训的告知书
[动态新闻]
彭场二小关于抵制暑期违规学科类培训的告知书
时间:2025/6/17 来源: 作者: 浏览:
0
次
【字体:
大
中
小
】【
打印此文
】【
关闭窗口
】
网站首页
|
学校介绍
|
学校动态
|
党风校务
|
学校工作
|
综治安全
|
教学教研
|
课改前沿
|
德育之窗
|
教师频道
|
学生频道
|
专题专栏
|
资源中心
|
版权所有:
仙桃市彭场镇第二小学
未经同意不得复制或镜像 | [
管理登录
] | 技术支持:
新梦科技
地址:湖北省仙桃市彭场镇彭场大道中端15号 邮编:433000
电话:0728-8289274 E-mail:
pcex2013@163.com
鄂公网安备 42900402000241号
鄂ICP备20007981号-1